
7 月通常是流感的高峰期,生病時食慾大減,有人可能隨意吃點小食或只吃白粥就當一餐,有人可能甚至不吃,以下建議大家在患病期間可多吃的食物,來幫助緩解症狀並加速康復。
流感期間宜保充足夠水分
首先,我們應先保證充足水分,每人每日需要至少 1500 至 2000ml 水分。在流感發燒和咳嗽時,會加速水分流失,脫水可能加重黏膜乾燥和痰液黏稠。建議:
● 多喝溫水、淡蜂蜜水,可以緩解咽痛;
● 亦可多喝清淡的蔬菜湯;
● 如有腹瀉時可飲用電解質水;
● 盡量避免濃茶或咖啡,因為咖啡因飲品會利尿,亦會影響休息。

多元營養助身體復原
患上流感時,身體消化酶活性下降,建議選擇易消化的食物來減少胃腸負擔,避免高脂、高纖維等難消化食物。主食可以選擇白粥、小米粥、軟麵條和通粉,而且應該配合蒸蛋、嫩豆腐、雞肉等低脂蛋白質食物,亦可以考慮少量進食,分成 5 至 6 餐進食。
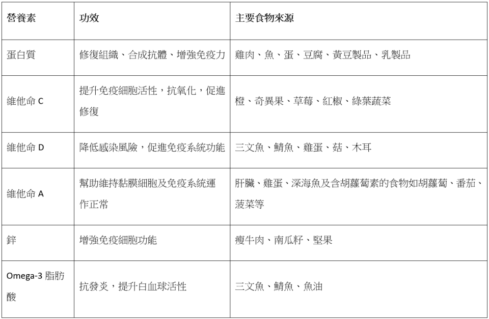
同時,可以多吃一些幫助增強免疫力的營養素和食物,令身體有足夠能量和營養來修復。以下列表是建議多吃的營養素和食物來源。

避免 3 大類食物令病情加重
另一方面,我們應該減少進食可能令病情加重的食物:
- 刺激性食物如辣椒、油炸的食物等,可能會加重咽喉腫痛和咳嗽;
- 高糖食物如糖果、蛋糕,因為糖導致血糖波動,抑制免疫細胞功能;
- 高脂食物如豬腩肉、雞皮等,飽和脂肪會促使炎症反應。
病人餐單 3 日建議

Source: https://bit.ly/44IGwYr










