
近期「抗發炎飲食」成為熱門話題,其實現代人生活節奏快、壓力大加上飲食失衡,慢性發炎是不少人要面對的身體狀況,「排毒」也是身體每日需要進行的復修工程。我們從營養學的角度來談談,如何從食物幫助我們舒緩慢性發炎,以及讓身體有足夠資源來修復每天的壓力。
首先,從科學上,我們身體會排出不需要的廢物,如肝臟將血液的代謝廢物送到腎臟處理,在尿液排出;大腸通過吸收水分和無法消化的纖維來排出多餘及不能吸收的食物;呼吸過程中,肺部把多餘的二氧化碳排出而保留氧化,以上都是身體處理廢物的機制,俗稱為「排毒」。而在進行以上的過程中,身體都需要食物上的營養來協助完成及維持良好的狀態。

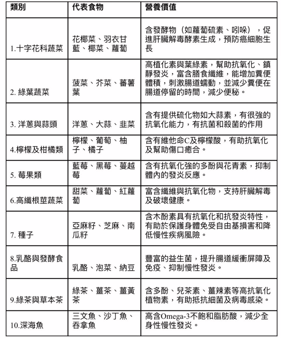
以下為大家介紹一些有助身體抗發炎的食物:

除上進食抗炎食物外,加工食品、精製糖、油炸及反式脂肪食物,都是使身體產生炎症的食物,應盡量少食,而且每天確保充足睡眠和飲水量也是有助身體排毒的良好習慣。
Source: https://bit.ly/3KnT7s1



.avif)

.avif)





